

动漫短剧行业概述
动漫短剧是以动画形式制作的短剧,通常融合漫画、动态画面和表情包动画等元素,结合脚本与配音呈现。其每集时长通常控制在几分钟内,以精练叙事满足碎片化娱乐需求,常见于短视频平台和内容分发渠道。动漫短剧是伴随着AI发展的产物,分为AIGC短剧(AI生产的短剧)、传统动态漫画类(将平面漫画动态化)以及表情包漫剧(由“熊猫头”等表情包形成的漫画作品)等多种形式。


动漫短剧行业相关政策
近年来,国家陆续出台多项针对微短剧行业的扶持与规范政策,为动漫短剧的创作与传播注入了强劲动力,有力推动了该领域的蓬勃发展。例如,2025年1月,国家广播电视总局办公厅印发《关于实施“微短剧+”行动计划 赋能千行百业的通知》,推动文化与科技深度融合,致力融合古今,赋予微短剧艺术以非遗特色、增强其文化内涵,让非遗通过新技术、新场景、新形式焕发出新生机、促进其活态传承,着力开发打造一批具有地方、民族特色和市场潜力的非遗题材微短剧作品,助力增强中华民族的文化认同,促进社会和谐可持续发展。2025年6月,广西壮族自治区广电局、自治区文化和旅游厅印发《2025年“微短剧+文旅”融合发展专项行动方案》,提出到2025年底,创作“微短剧+文旅”作品超过100部,广西微短剧产业总收入超过50亿元,推出一批现象级微短剧作品,带动打造一批现象级景点(景区),擦亮广西文旅品牌,带动旅游消费增长,推动“微短剧+文旅”生态全面升级。


动漫短剧行业产业链
从产业链来看,动漫短剧产业链已逐步形成涵盖上游IP与内容创意、中游制作与技术支撑、下游播出与多元变现的完整生态。上游主要包括动漫IP的获取与孵化,涵盖原创漫画、网文小说改编、自有IP开发及签约作者创作等内容源头;中游聚焦于动漫短剧的专项制作,涉及剧本策划、动画制作、后期特效等环节,由专业动画公司及制作团队负责实现内容从创意到成品的转化;下游则覆盖多渠道的内容分发与IP价值延伸,包括在短视频平台、社交媒体及垂直类短剧App上播出,并通过衍生品开发、形象授权、游戏化合作等方式实现商业变现,构建起从内容创作到市场运营的闭环体系。

相关报告:智研咨询发布的《中国动漫短剧行业市场发展形势及投资机会研判报告》

动漫短剧行业发展现状
近年来,越来越多的动漫短剧拿到百万级收益、千万乃至上亿级播放量,抖音、快手、B站等各大平台对动漫短剧的扶持也在频频加码。2025年3月,B站微短剧业务负责人文与非在第二届上海微短剧大会上表示,动漫短剧会是B站这一年的重要探索方向。随后在6月,B站便正式发布了名为“觉醒计划”的动漫短剧专项扶持计划,面向UP主、MCN机构及动漫短剧制作公司,平台将提供30%至100%的成本覆盖比例,与最高80%的分成比例。与此同时,B站也在尝试推进动漫短剧与网文平台的版权合作,帮助动漫短剧创作者接触到更多优质IP。数据显示,2025年以来,已经有数千部授权网文被B站UP主改编成动漫短剧。2025年8月15日,在巨量引擎与火山引擎联合举办的“漫剧星河 智绘芯穹”2025互动影视双擎联动线下沙龙上,抖音版权中心高调发布了三项全新动漫短剧扶持政策,包括开放番茄小说超6万部IP授权库,对符合平台标准的作品提供单集5000元-2万元的制作补贴,以及年度预算超2亿元的头部精品采买计划。腾讯动漫身为IP大户,其当前产出的动漫短剧也多与热门IP相关。比如,动漫短剧《我叫白小飞》改编自知名原创漫画IP《尸兄》,《铁姬钢兵》改编自同名科幻漫画,《大王饶命》则是起点的男频大IP,这些内容集中在平台的“快刷剧场”,目前该剧场的内容已覆盖到玄幻、言情、穿越等多种类型。除此之外,2024年就开始关注动漫短剧市场的快手,也于2025年2月正式成立专项小组。进入暑期,快手磁力引擎启动“漫剧星漫计划”。该计划针对画质优美、动效流畅、时长体量等符合需求的首发竖屏动漫短剧提供资源支持。红果、小红书、百度、网易等更多平台,也在尝试以流量倾斜等方式,加速平台动漫短剧内容增长。在一系列政策扶持下,平台动漫短剧规模加速增长,2025年第一季度,B站动漫短剧通过其“充电”功能,单月流水突破1000万元,季环比增速近140%。而在2024年全年,B站动漫短剧的内容消费量已经超过千亿规模,且目前仍保持着两位数的增长态势。同样,在抖音,数据显示,2024年第四季度,平台动漫短剧的观看人次已经突破20亿,付费规模达2600万,季度“看播”环比提升123.91%,收入增长率高达204.11%。而在快手,仅在2025年端午期间,平台上的动漫短剧日耗便达到200万,头部剧集的投资回报率在1以上,实现盈利,整个动漫短剧市场可谓步入了高速扩张期。
在平台政策与行业创新的双轮驱动下,中国动漫短剧行业正迎来高速发展期。各大视频平台通过专项扶持计划、IP资源开放和资金补贴等方式积极布局,为内容创作注入强劲动力。与此同时,动漫短剧凭借其独特的数字化制作优势展现出巨大潜力:一方面,作品具备强大的IP衍生能力,且以Z世代为主的核心受众占比超过60%,为市场增长奠定了坚实基础;另一方面,全流程数字化生产模式有效突破了天气、场地和演员档期等传统限制,结合AI技术在剧本生成、分镜设计和后期制作等环节的深度应用,显著提升了制作效率并降低了成本。这些优势使得动漫短剧在制作周期和成本控制上逐渐比肩真人短剧,成为微短剧市场的重要增量。数据显示,2025年中国动漫短剧行业市场规模将增长至200亿元。

从市场供需两端来看,动漫短剧行业均呈现出强劲的增长态势。供给端方面,2025年6-8月在投动态动漫短剧数量持续攀升,8月达到1802部,环比增长15%,创下历史新高。需求侧同样表现活跃,动态动漫短剧播放增量同步持续增长,其中8月播放增量达25.24亿次,环比增长32%,播放总量已突破95亿次。

从2025年8月1802部在投动态动漫短剧的播放量分布来看,市场呈现出明显的结构性分化。其中播放量突破1亿次的头部作品仅8部,占比0.4%;达到5000万次以上的作品46部,占比2.6%;超过1000万次的作品213部,占比12%;而约有64%的作品累计播放量不足100万次。

动态动漫短剧市场的流量集中化趋势日益显著。2025年6月至8月期间,播放量TOP100的头部作品持续贡献了市场绝大部分流量,且其市场份额呈现逐月提升的态势。以8月数据为例,当月TOP100作品的播放增量达到21.11亿次,在全月总播放增量中的占比超过80%,充分显示出优质内容资源正在加速向头部作品聚集。

从2025年6月上线的动漫短剧来看,《山村小太爷第一季》登顶,《叶风概率第一季》与《狩猎1978》分别位列第二、三名,TOP3席位均被沙雕漫占据。从题材来看,逆袭、重生题材最受市场青睐,玄幻仙侠题材紧随其后。从内容类型来看,6月头部动漫短剧依然是沙雕漫的天下。从集数来看,沙雕漫普遍偏向短剧模式,其他动态漫则以长剧集为主。从变现模式上,免费模式占据主导,这主要由于沙雕漫的占比较高,沙雕漫大多由个人创作者制作,大多采用免费模式;而传统动态漫、AI动态漫多出自专业机构之手,付费模式更为常见。
从2025年7月上线的动漫短剧来看,《天才沦落捡药渣》登顶,《大雾之下》第二,《欧皇重生:荒古圣体签到就送?》第三。题材偏好与6月基本一致,逆袭、玄幻仙侠题材依旧最受欢迎,古装/穿越/重生题材位列第二梯队。内容类型方面,沙雕漫上榜数量有所下滑。变现模式上,免费模式仍保持主导。
从2025年7月上线的动漫短剧来看,《洪荒:代管截教,忽悠出了一堆圣人》登顶榜首,《魅魔叛主,我反手养成八翼炽天使》与《赵小驴传奇》分别位列第二、三名。题材热度排序与前两月保持一致,逆袭、玄幻仙侠题材领跑,古装/穿越/重生题材紧随其后。受沙雕漫占比下降影响,变现模式彻底反转——付费模式占据主导。可见2025年6-8月,动漫短剧高频热词主要包括重生、觉醒、修仙、天命、穿越、女帝等。


动漫短剧行业企业格局和重点企业分析
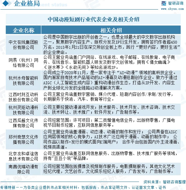
中国动漫短剧行业已形成多元主体竞合发展的市场格局,主要由内容平台、技术开发商与专业制作机构三类核心力量共同驱动。综合型数字阅读企业依托其IP储备与内容分发生态,在IP转化与跨媒介运营上构建起核心优势;科技公司则凭借人工智能生成、引擎动画等交互技术,为行业提供创新的内容生产工具与解决方案;而垂直领域的内容工作室则专注于特定动画风格或细分题材的深度开发,以鲜明的艺术特色和稳定的内容输出在市场中占据一席之地。当前,中国动漫短剧行业代表企业主要包括中文在线集团股份有限公司、网易(杭州)网络有限公司、杭州水母智能科技有限公司、江西时刻互动科技股份有限公司、杭州灵矩动漫科技有限公司、江西瓜酱文化传媒有限公司、郑州奇想文化传播有限公司、北京友和卓谊信息技术有限公司、南昌优瑞动漫有限公司等。其中,2025年上半年,中文在线产出AI动漫短剧超百部,单部成本显著降低;2025年7月份,网易羚羊官方微信发布漫剧代投招募公告,正式宣告入局动漫短剧代投领域。

1、中文在线集团股份有限公司
中文在线集团股份有限公司深耕数字文化内容行业,是国内领先的数字文化内容产业集团。以数字内容生产、版权分发、IP衍生与知识产权保护为核心;以“夯实内容、决胜IP、国际优先、AI赋能”为发展战略,致力于推动科技与文化融合发展。其中,在AI动漫短剧(简称“AI漫剧”)方面,公司积极构建多平台分发矩阵,在抖音、快手、爱奇艺、优酷、腾讯视频、哔哩哔哩、百家号等渠道运营表现亮眼,在抖音星图任务榜位列行业头部,并成为快手平台暑期重点推广合作方。2025年上半年,公司已利用AI技术产出动漫短剧逾百部,其中《开局物价贬值,我成为了世界首富》抖音累计播放量超1亿次,位列抖音热播榜日榜第八名,《献祭证道,我为神王》《遇强则强,我的修为无上限》多日上榜平台端原生播放榜,《帝尊归来,逆天崛起》《开局骷髅小兵,吞噬成就满级BOSS》分别上榜抖音和快手投放榜。公司自主研发的AI工具链已完成搭建,计划于下半年陆续上线,覆盖剧本创作、角色设定、画面渲染等全流程,可支持多部储备动漫短剧进入制作管线。公司的AIGC规模化生产体系正加速完善,服务边界持续拓展,未来将致力于赋能更广泛的内容创作者,推动AI漫剧业务的深度发展。从企业经营情况来看,2025年前三季度,中文在线营业收入为10.11亿元,同比增长25.12%。

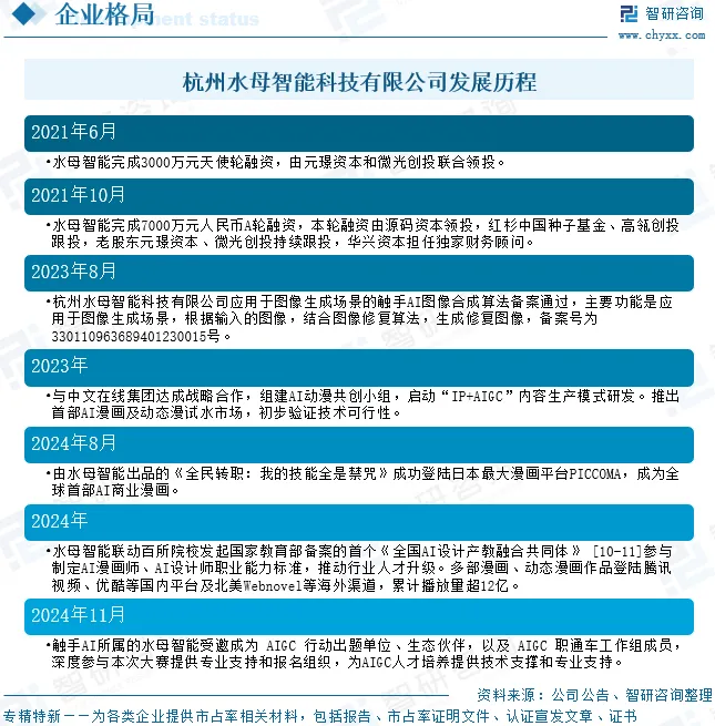
2、杭州水母智能科技有限公司
杭州水母智能科技有限公司成立于2020年11月,是一家专注于“AI+动漫”领域的高科技企业。国内首家自有技术产品驱动的AI+漫画及动漫短剧创作企业。致力于通过AIGC(人工智能生成内容)重构动漫创作生态,打造从IP开发、内容生产到全球化分发的全链路AI动漫解决方案。公司旗下核心产品“触手AI平台”可实现从文字到漫画的自动化生成,降低创作门槛与成本,已推出《我靠嘴贱登上修真巅峰》《全民转职:我的技能全是禁咒》等多部爆款AI漫画、动漫短剧,全网累计播放量突破12亿次,合作覆盖腾讯动漫、Bilibili漫画、日本Piccoma等全球头部漫画平台。公司还牵头推动AI动漫人才培养,与多所高校共建产教融合项目,并参与制定国家AI漫画、AI设计行业人才标准,成为“AIGC+文化出海”领域的领军企业。


动漫短剧行业发展所面临的风险
1、技术同质化风险
动漫短剧行业需警惕技术同质化带来的创新危机。当前大量作品过度依赖相似的动态漫画、三维建模等技术呈现方式,导致视觉风格趋同化严重。部分制作方为快速抢占市场,盲目跟风热门题材和表现形式,缺乏对角色塑造、剧情结构的深度挖掘。这种创新乏力现象不仅造成观众审美疲劳,更使行业陷入低价竞争的恶性循环。若不能突破技术应用与艺术表达的边界,通过虚实融合、智能生成等新技术探索独特视觉语言,整个行业将面临内容价值稀释与发展动能衰退的双重压力。
2、内容低俗化风险
内容低俗化倾向正侵蚀动漫短剧行业健康发展根基。为追逐短期流量红利,部分作品刻意加入低俗笑点、暴力场景或打擦边球的情感描写,虽能快速吸引眼球,却严重损害了动漫短剧的艺术品格与社会形象。这种饮鸩止渴的创作取向不仅可能引发监管风险,更会失去对品质有要求的核心观众群体。行业亟需建立内容审核自律机制,通过分级引导、价值观引领和精品化创作,在保持创作活力的同时坚守艺术底线,才能实现社会效益与市场价值的双赢。

动漫短剧行业发展趋势
1、创作题材的多元化升级
中国动漫短剧行业将迎来创作题材的多元化升级。随着受众审美水平的提升,单一的热血冒险类题材已无法满足市场需求。未来作品将深度融合中国传统文化元素,如神话传说、历史典故、非遗技艺等,并与现代科幻、悬疑推理等类型进行跨界创新。同时,现实主义题材将得到更多关注,聚焦社会议题、心理健康、职业生态等垂直领域,通过细腻的情感刻画和精良的制作品质,实现从娱乐产品向文化载体的价值提升。
2、技术应用向智能化与沉浸式体验方向发展
技术应用将向智能化与沉浸式体验方向发展。人工智能将在剧本创作、分镜生成、动作捕捉等环节发挥更大作用,大幅提升制作效率并降低创作门槛。虚拟制作技术的普及使实时渲染与现场拍摄有机结合,创造出更具想象力的视觉场景。同时,AR/VR技术的成熟将推动交互式短剧的兴起,观众可通过虚拟化身参与剧情发展,从被动观看向沉浸参与转变,重塑内容消费模式。
3、商业模式呈现生态化与社交化特征
商业模式将呈现生态化与社交化特征。平台将突破单一的广告和订阅收入模式,构建起涵盖内容付费、虚拟商品、数字藏品、线下实景娱乐的多元变现体系。作品将更加注重社群运营,通过角色IP衍生、UGC内容共创、线上线下联动等方式,形成具有高粘性的粉丝文化圈。这种以内容为核心、以社群为纽带、以多元场景为延伸的生态模式,将显著提升用户忠诚度和商业价值。
●以上数据及信息可参考智研咨询(www.chyxx.com)发布的《中国动漫短剧行业市场发展形势及投资机会研判报告》。
● 您可以关注【智研咨询】公众号,每天及时掌握更多行业动态。
往期推荐


中国专业的产业咨询服务平台
智研咨询(www.chyxx.com)专注产业咨询十五年,是中国产业咨询领域专业服务机构。公司以“用信息驱动产业发展,为企业投资决策赋能”为品牌理念。为企业提供专业的产业咨询服务,主要服务包含精品行研报告、专项定制、月度专题、市场地位证明、专精特新申报、可研报告、商业计划书、产业规划等。提供周报/月报/季报/年报等定期报告和定制数据,内容涵盖政策监测、企业动态、行业数据、企业排行、产品价格变化、投融资概览、市场机遇及风险分析等。

智 研 产 研 中 心
深度剖析 全景思维 优质服务










部分案例







智 研 咨 询 优 势
专业 严谨 权威 客观

15年产业研究经验

自主研发数据库

10000+客户选择

100+团队成员

质量领先保障

精密准确的研究方法

权威资质

99.9%客户满意率

完善的售后保障

文章转载、引用说明:
智研咨询推崇信息资源共享,欢迎各大媒体和行研机构转载引用。但请遵守如下规则:
1.可全文转载,但不得恶意镜像。转载需注明来源(智研咨询)。
2.转载文章内容时不得进行删减或修改。图表和数据可以引用,但不能去除水印和数据来源。
如有违反以上规则,我们将保留追究法律责任的权力。